Programovanie smart relay LOGO (PLC) Vyřešeno

Místo pro dotazy a rady ohledně programovacích jazyků (C++, C#, PHP, ASP, Javascript, VBS..) a tvorby webových stránek

Moderátor: Mods_senior

izzy1995
Level 3
Level 3
Příspěvky: 569
Registrován: prosinec 12
Pohlaví: Muž
Stav:
Offline

Programovanie smart relay LOGO (PLC)

Příspěvekod izzy1995 » 01 srp 2015 17:26

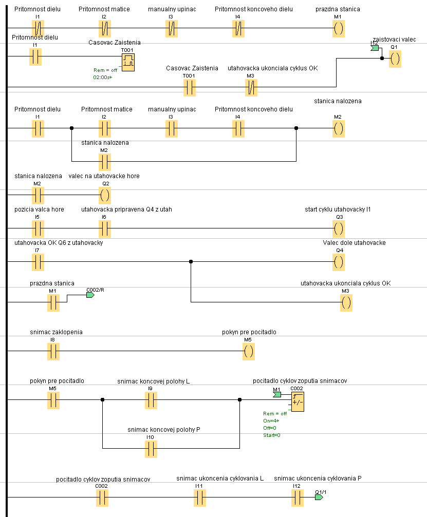
Zdravím, hľadám niekoho, kto sá vyzná do PLC programovania a vedel by mi pomôcť. Mám danú mašinu, ktorá slúži na pomoc pri navíjaní lanka do dielu. Mojou úlohou bolo popridávať snímače a napísať pre túto mašinu program v siemens logo!soft. Tu je približný proces:
proces.jpg


Problém je ten, že zaisťovací valec sa zapína až potom, ako počítadlo napočíta 4 zopnutia koncových snímačov, pritom by sa mal vysunúť po zatvorení páky a zasunúť po vykonaní operácie a prechode na stred dráhy. S týmto mám minimálnu prax a hlavne nie v takom rozsahu. Dúfam, že sa nájde niekto, kto mi s tým pomôže.
Snímka obrazovky (9).png
Intel Core i7-4710HQ 3,5Ghz, Intel HM86 Chipset, 8GB DDR3 1600Mhz, SATA HDD 1TB(7200rpm) + 2TB samsung HDD,IPS LED 15,6" 1920x1080px,Intel Graphics 4600, Nvidia GeForce GTX860M 4GB GDDR5,Wi-fi 802.11 a/g/n, Bluetooth
ASUS N551JM-DM157H

Born to be FIIT (STU)

Reklama
crgo77
Level 1
Level 1
Příspěvky: 68
Registrován: duben 14
Pohlaví: Muž
Stav:
Offline

Re: Programovanie smart relay LOGO (PLC)

Příspěvekod crgo77 » 07 srp 2015 19:25

Zdravím,nějakou dobu se pohybuju v programování v LOGO Soft comfort,a mohl bych ti asi pomoct. Potřeboval bych ale podrobnější popis jak to má fungovat,popis u obrázku je ale je dost všeobecný-potřeboval bych vědět např-posouvání se bude používat jaké (ruční,elektrickým motorem,vzduchem) - tvá úprava bude zakonponována do nějakého stroje ( v tom případě je potřeba vědět jak bude probíhat komunikace se strojem) atd.
Navíc podle toho co jsem koukal,pak tam budeš potřebovat asi ještě jeden snímač - uprostřed mezi snímači 4 a 5. Mohl bys nahodit ten tvůj program co máš?

izzy1995
Level 3
Level 3
Příspěvky: 569
Registrován: prosinec 12
Pohlaví: Muž
Stav:
Offline

Re: Programovanie smart relay LOGO (PLC)

Příspěvekod izzy1995 » 14 srp 2015 23:11

pohyb je vykonávaný ručne operátorom. program je ten, čo vidíš. ak máš záujem, pošlem ti program.
Intel Core i7-4710HQ 3,5Ghz, Intel HM86 Chipset, 8GB DDR3 1600Mhz, SATA HDD 1TB(7200rpm) + 2TB samsung HDD,IPS LED 15,6" 1920x1080px,Intel Graphics 4600, Nvidia GeForce GTX860M 4GB GDDR5,Wi-fi 802.11 a/g/n, Bluetooth
ASUS N551JM-DM157H

Born to be FIIT (STU)

crgo77
Level 1
Level 1
Příspěvky: 68
Registrován: duben 14
Pohlaví: Muž
Stav:
Offline

Re: Programovanie smart relay LOGO (PLC)

Příspěvekod crgo77 » 16 srp 2015 20:30

Jestli můžeš,pošli mi program. Záleží na tom,jak to budeš chtít,můj e-mail je crgo@seznam.cz
Jde o to,že mám zkušenosti spíše s tím,že když mám program,můžu si jej přímo odzkoušet ( minimálně v simulaci ) a dost to pomáhá.

izzy1995
Level 3
Level 3
Příspěvky: 569
Registrován: prosinec 12
Pohlaví: Muž
Stav:
Offline

Re: Programovanie smart relay LOGO (PLC)

Příspěvekod izzy1995 » 18 srp 2015 21:58

Program som ti poslal
Intel Core i7-4710HQ 3,5Ghz, Intel HM86 Chipset, 8GB DDR3 1600Mhz, SATA HDD 1TB(7200rpm) + 2TB samsung HDD,IPS LED 15,6" 1920x1080px,Intel Graphics 4600, Nvidia GeForce GTX860M 4GB GDDR5,Wi-fi 802.11 a/g/n, Bluetooth
ASUS N551JM-DM157H

Born to be FIIT (STU)

crgo77
Level 1
Level 1
Příspěvky: 68
Registrován: duben 14
Pohlaví: Muž
Stav:
Offline

Re: Programovanie smart relay LOGO (PLC)

Příspěvekod crgo77 » 22 srp 2015 15:33

Vím,našel jsem to v e-mailu.Zapracuju na tom a pošlu ti to.

crgo77
Level 1
Level 1
Příspěvky: 68
Registrován: duben 14
Pohlaví: Muž
Stav:
Offline

Re: Programovanie smart relay LOGO (PLC)

Příspěvekod crgo77 » 31 srp 2015 09:04

přepracovaný program jsem ti poslal,Jestli můžeš,napiš alespoň sem na fórum,jestli ti to funguje.Pokud ne,můžeme pokračovat v přepracování.Jen je pak důležité popsat co to dělá,má dělat a nedělá.

izzy1995
Level 3
Level 3
Příspěvky: 569
Registrován: prosinec 12
Pohlaví: Muž
Stav:
Offline

Re: Programovanie smart relay LOGO (PLC)  Vyřešeno

Příspěvekod izzy1995 » 10 led 2016 21:41

Ďakujem za odpoveď. S kolegom sme si poradili na reálnej mašine a program fungoval ako má. Hlavne ďakujem za tvoj čas, že si sa do toho pozrel.
Intel Core i7-4710HQ 3,5Ghz, Intel HM86 Chipset, 8GB DDR3 1600Mhz, SATA HDD 1TB(7200rpm) + 2TB samsung HDD,IPS LED 15,6" 1920x1080px,Intel Graphics 4600, Nvidia GeForce GTX860M 4GB GDDR5,Wi-fi 802.11 a/g/n, Bluetooth
ASUS N551JM-DM157H

Born to be FIIT (STU)


  • Mohlo by vás zajímat
    Odpovědi
    Zobrazení
    Poslední příspěvek

Zpět na “Programování a tvorba webu”

Kdo je online

Uživatelé prohlížející si toto fórum: Žádní registrovaní uživatelé a 18 hostů