Zdravím
Donesl jsem si ze školy staré velké hodiny které byli na vyhození a chtěl bych je rozchodit bylo mi řečeno že fungujou na bazi elektromagnetu s impulzem 1(hz)
A moje otazka zní jak mám něco takového udělat nebo koupit?Pro jistotou mám i fotografie
PS:začínám být blazen do starých hodin asi budu zběratel tohle jsou moje první
			
									
									Staré školní hodiny pomoc s vyběrem zdroje
Staré školní hodiny pomoc s vyběrem zdroje
"Nejsem nerozumný. Jen nemám ten samý rozum jako vy." 
Diogénes ze Sinopé
-------------------------------------
„Mějte dobrou náladu. Dobrá nálada vaše problémy sice nevyřeší, ale naštve tolik lidí kolem, že stojí za to si ji užít.“
Jan Werich
--------------------------------------
Snažím se psát bez chyb
-------------------------
						Diogénes ze Sinopé
-------------------------------------
„Mějte dobrou náladu. Dobrá nálada vaše problémy sice nevyřeší, ale naštve tolik lidí kolem, že stojí za to si ji užít.“
Jan Werich
--------------------------------------
Snažím se psát bez chyb
-------------------------
Re: Staré školní hodiny pomoc s vyběrem zdroje
Když si rozebereš ten nejobyčejnější budík od rákosníků na jednu tužkovou baterku, tak tam najdeš přesně stejný princip, elektroniku která jednou za sekundu pošle impuls do elektromagnetu, a ten pootočí pastorkem. Teď jde o to zjistit na jakém napětí pracovaly tyhle staré hodiny, což by se dalo provést i experimentálně. Pro začátek bys mohl zkusit změřit odpor toho elektromagnetu, abys získal aspoň nějakou představu.
			
									
									"Král Lávra má dlouhé oslí uši, král je ušatec!
(pravil K. H. Borovský o cenzuře internetu)
						(pravil K. H. Borovský o cenzuře internetu)
Re: Staré školní hodiny pomoc s vyběrem zdroje
Změřeno strkal jsem to do té "čokolady" která vyčinivala a naměřil jsem 3,16 ohm.Nevím jestli jsem měřil spravně ale hodiny si nechcu zničit a ani nevim jak bych je rozebral
			
									
									"Nejsem nerozumný. Jen nemám ten samý rozum jako vy." 
Diogénes ze Sinopé
-------------------------------------
„Mějte dobrou náladu. Dobrá nálada vaše problémy sice nevyřeší, ale naštve tolik lidí kolem, že stojí za to si ji užít.“
Jan Werich
--------------------------------------
Snažím se psát bez chyb
-------------------------
						Diogénes ze Sinopé
-------------------------------------
„Mějte dobrou náladu. Dobrá nálada vaše problémy sice nevyřeší, ale naštve tolik lidí kolem, že stojí za to si ji užít.“
Jan Werich
--------------------------------------
Snažím se psát bez chyb
-------------------------
- 
				Uziv00
- Pohlaví:  
Re: Staré školní hodiny pomoc s vyběrem zdroje
Tak jednoduché to není. tyhle hodiny (aspoň dříve to tak bylo) pracují s opačnými pulsy opakující se po minutě. Tedy puls kladný a za minutu puls záporný.
myslím, že by ti mohlo pomoci tohle:
http://www1.fs.cvut.cz/stretech/2013/sb ... 13/137.pdf
Hodiny standardně pracovaly s pulsem 24V. Ještě v předrevolučních dobách vypadaly řídící hodiny takto: http://archiv.aukro.cz/pragotron-ridici ... 3545345593
			
									
									
						myslím, že by ti mohlo pomoci tohle:
http://www1.fs.cvut.cz/stretech/2013/sb ... 13/137.pdf
Hodiny standardně pracovaly s pulsem 24V. Ještě v předrevolučních dobách vypadaly řídící hodiny takto: http://archiv.aukro.cz/pragotron-ridici ... 3545345593
Re: Staré školní hodiny pomoc s vyběrem zdroje
nešlo by přimo hodit schema
			
									
									"Nejsem nerozumný. Jen nemám ten samý rozum jako vy." 
Diogénes ze Sinopé
-------------------------------------
„Mějte dobrou náladu. Dobrá nálada vaše problémy sice nevyřeší, ale naštve tolik lidí kolem, že stojí za to si ji užít.“
Jan Werich
--------------------------------------
Snažím se psát bez chyb
-------------------------
						Diogénes ze Sinopé
-------------------------------------
„Mějte dobrou náladu. Dobrá nálada vaše problémy sice nevyřeší, ale naštve tolik lidí kolem, že stojí za to si ji užít.“
Jan Werich
--------------------------------------
Snažím se psát bez chyb
-------------------------
Re: Staré školní hodiny pomoc s vyběrem zdroje
Jestli je to tohle tak tak to bude sranda nemám přehled slaboproudých značek kromě diody a zdroje
							
			
									
									"Nejsem nerozumný. Jen nemám ten samý rozum jako vy." 
Diogénes ze Sinopé
-------------------------------------
„Mějte dobrou náladu. Dobrá nálada vaše problémy sice nevyřeší, ale naštve tolik lidí kolem, že stojí za to si ji užít.“
Jan Werich
--------------------------------------
Snažím se psát bez chyb
-------------------------
						Diogénes ze Sinopé
-------------------------------------
„Mějte dobrou náladu. Dobrá nálada vaše problémy sice nevyřeší, ale naštve tolik lidí kolem, že stojí za to si ji užít.“
Jan Werich
--------------------------------------
Snažím se psát bez chyb
-------------------------
- 
				Uziv00
- Pohlaví:  
Re: Staré školní hodiny pomoc s vyběrem zdroje
To je jen zdroj.
Kromě zdroje budeš potřebovat i to vše ostatní.
Osobně bych to řešil tak (protože PIC asi programovat nebudeš), že bych použil zdroj a tu část, která posílá impulsy To bych připojil na logiku digitálních hodin nějaké stavebnice - např.: http://www.tipa.eu/cz/stavebnice-tipa-p ... GwodW2oOKg z které bych odebíral minutové impulsy.
Pokud ti jde jen o vyzkoušení, pak stačí když budeš mít zdroj 24V stejnosměrných a kondenzátor cca 200 uF. Nabiješ ho ze zdroje a dotkneš se svorek na hodinách. Ručička se posune. Pak jej nabiješ znovu a připojíš na svorky hodin v opačné polaritě, než předtím. Ručička se zase posune.
A samozřejmě si řídící hodiny můžeš koupit: http://www.vistech.cz/inc/getfile.php?f ... 161d0159a9
			
									
									
						Kromě zdroje budeš potřebovat i to vše ostatní.
Osobně bych to řešil tak (protože PIC asi programovat nebudeš), že bych použil zdroj a tu část, která posílá impulsy To bych připojil na logiku digitálních hodin nějaké stavebnice - např.: http://www.tipa.eu/cz/stavebnice-tipa-p ... GwodW2oOKg z které bych odebíral minutové impulsy.
Pokud ti jde jen o vyzkoušení, pak stačí když budeš mít zdroj 24V stejnosměrných a kondenzátor cca 200 uF. Nabiješ ho ze zdroje a dotkneš se svorek na hodinách. Ručička se posune. Pak jej nabiješ znovu a připojíš na svorky hodin v opačné polaritě, než předtím. Ručička se zase posune.
A samozřejmě si řídící hodiny můžeš koupit: http://www.vistech.cz/inc/getfile.php?f ... 161d0159a9
Re: Staré školní hodiny pomoc s vyběrem zdroje
Programovat to určitě nebudu stačí mi jednuchý obvod který bude posílat impulzy a hodiny se budou posouvat.Ještě někde musim najít 24V zdroj přemyšlel jsem o baterce ale seženu si někde trafičko.A dokupovat ňaké časti se mi až moc nechce přimo bych si to chtěl udělat sám s pomocí někoho
			
									
									"Nejsem nerozumný. Jen nemám ten samý rozum jako vy." 
Diogénes ze Sinopé
-------------------------------------
„Mějte dobrou náladu. Dobrá nálada vaše problémy sice nevyřeší, ale naštve tolik lidí kolem, že stojí za to si ji užít.“
Jan Werich
--------------------------------------
Snažím se psát bez chyb
-------------------------
						Diogénes ze Sinopé
-------------------------------------
„Mějte dobrou náladu. Dobrá nálada vaše problémy sice nevyřeší, ale naštve tolik lidí kolem, že stojí za to si ji užít.“
Jan Werich
--------------------------------------
Snažím se psát bez chyb
-------------------------
- 
				Uziv00
- Pohlaví:  
Re: Staré školní hodiny pomoc s vyběrem zdroje
heh, ty seš jak ženská, něco chceš, pořádně nevíš co a ještě aby to udělal někdo jinej.
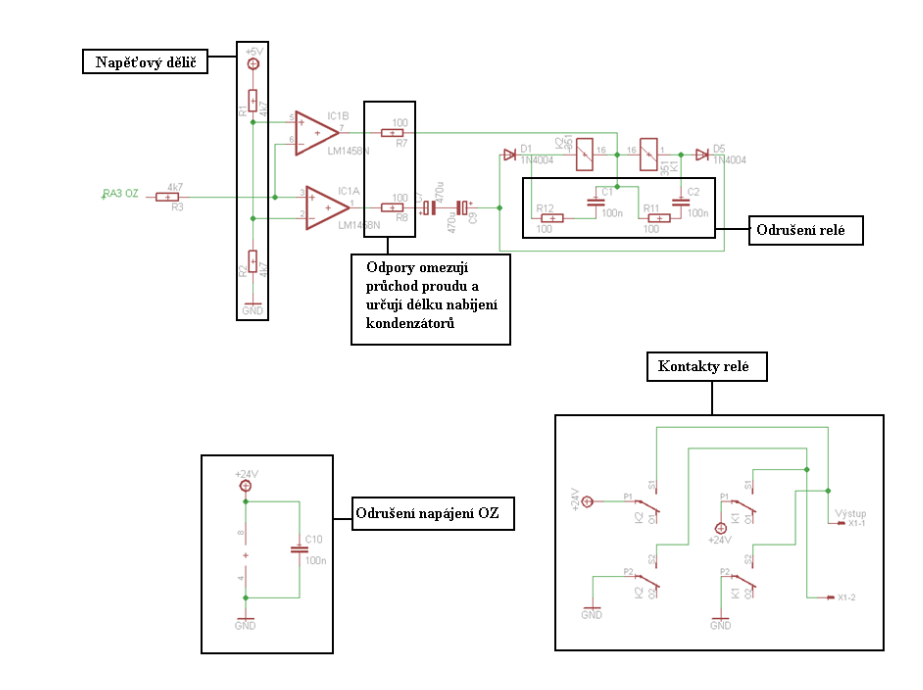
Vyjdi z toho schématu co je v tom pdf a co jsem vložil jako obrázek. To prostě budeš muset udělat. K tomu samozřejmě zdroj. A pokud se ti nechce kupovat stavebnici hodin, tak můžeš použít strojek z obyčejných, jenže tam jsou vteřinové impulsy, takže k tomu budeš muset ještě postavit děličku 60, abys dostal minutové.
			
									
									
						Vyjdi z toho schématu co je v tom pdf a co jsem vložil jako obrázek. To prostě budeš muset udělat. K tomu samozřejmě zdroj. A pokud se ti nechce kupovat stavebnici hodin, tak můžeš použít strojek z obyčejných, jenže tam jsou vteřinové impulsy, takže k tomu budeš muset ještě postavit děličku 60, abys dostal minutové.
Re: Staré školní hodiny pomoc s vyběrem zdroje
ják jsem psal jsem studuju silnoproud takže to nejspíš budu zapojovat s učitelem s naším učitelem který je slabo/silno proud.Problem stím schematem nemám ale nezvladnu ho sám.
			
									
									"Nejsem nerozumný. Jen nemám ten samý rozum jako vy." 
Diogénes ze Sinopé
-------------------------------------
„Mějte dobrou náladu. Dobrá nálada vaše problémy sice nevyřeší, ale naštve tolik lidí kolem, že stojí za to si ji užít.“
Jan Werich
--------------------------------------
Snažím se psát bez chyb
-------------------------
						Diogénes ze Sinopé
-------------------------------------
„Mějte dobrou náladu. Dobrá nálada vaše problémy sice nevyřeší, ale naštve tolik lidí kolem, že stojí za to si ji užít.“
Jan Werich
--------------------------------------
Snažím se psát bez chyb
-------------------------
- 
				- Mohlo by vás zajímat
- Odpovědi
- Zobrazení
- Poslední příspěvek
 
- 
				
- 14
- 3876
- 
						od belphegor666
						Zobrazit poslední příspěvek 
 včera, 06:25
 
 
- 
				- 
												Pomoc s výběrem ntb na programování v .NET 25k
 od Kubasky » 20 říj 2025 08:11 » v Rady s výběrem hw a sestavením PC
- 1
- 1488
- 
						od petr22
						Zobrazit poslední příspěvek 
 20 říj 2025 08:23
 
 
- 
												
- 
				- 
												Pomoc s výběrem PC monitoru. Příloha(y)
 od ski1961 » 17 dub 2025 11:17 » v Rady s výběrem hw a sestavením PC
- 29
- 10344
- 
						od windroid2
						Zobrazit poslední příspěvek 
 22 dub 2025 20:28
 
 
- 
												
- 
				
- 2
- 3031
- 
						od kurkisak
						Zobrazit poslední příspěvek 
 02 pro 2024 18:11
 
 
- 
				
- 2
- 2307
- 
						od Robrt
						Zobrazit poslední příspěvek 
 14 říj 2025 17:47
 
 
Zpět na “Vše ostatní (Off topic)”
Kdo je online
Uživatelé prohlížející si toto fórum: Seznam[Bot] a 24 hostů








