Ještě poznámka k OZ: Vyhoví prakticky cokoliv s fety na vstupu, např klasika TL 071.
převodník teplota>napětí 0-10V Vyřešeno
- mmmartin
 - Moderátor
 - 
		Elite Level 10
		
	 - Příspěvky: 9669
 - Registrován: srpen 04
 - Bydliště: Praha
 - Pohlaví: 

 - Stav:
		Offline
 
Re: převodník teplota>napětí 0-10V
Jó, holt v jednoduchosti je krása.  
 
Ještě poznámka k OZ: Vyhoví prakticky cokoliv s fety na vstupu, např klasika TL 071.
			
									
									Ještě poznámka k OZ: Vyhoví prakticky cokoliv s fety na vstupu, např klasika TL 071.
ASUS Prime Z390-P / Hexa Core Intel core i5 Coffee Lake-S   /   Gigabyte GeForce GTX 650 Ti  /  FORTRON BlueStorm Bronze 80PLUS / W 11
						- karlos
 - Master Level 8

 - Příspěvky: 6447
 - Registrován: květen 05
 - Bydliště: Domažlice
 - Pohlaví: 

 - Stav:
		Offline
 
Re: převodník teplota>napětí 0-10V
Hoff: děkuji, ale toto řešení neodpovídá zadání. Potřebuji uvedený rozsah teplot převést na napětí 0-10V.
			
									
									Co nejde silou, jde ještě větší silou... :-)
						- Pic
 - Moderátor
 - 
		Guru Level 13
		
	 - Příspěvky: 23292
 - Registrován: září 06
 - Bydliště: Východní Čechy
 - Pohlaví: 

 - Stav:
		Offline
 
Re: převodník teplota>napětí 0-10V
Mrkni semo, alespoň pro inspiraci:
http://forum.mcontrollers.com/viewtopic ... dda32c0781
To za převodník s LM35
			
									
									http://forum.mcontrollers.com/viewtopic ... dda32c0781
To za převodník s LM35
Přečti si pravidla tohoto fóra! Přečetl jsi si nejprve manuál? Piš tak, abychom Ti rozuměli! Na SZ neodpovídám na požadavky řešení Vašich problémů s PC! 
Nic není dokonalé, ani člověk!
						Nic není dokonalé, ani člověk!
- karlos
 - Master Level 8

 - Příspěvky: 6447
 - Registrován: květen 05
 - Bydliště: Domažlice
 - Pohlaví: 

 - Stav:
		Offline
 
Re: převodník teplota>napětí 0-10V
Dnes mi přišly součástky, tak jsem narychlo napíchal do desky převodník dle mmmartina. Bohužel se mu nechce pracovat dle autorova záměru. Nemám času zrovna na rozdávání, takže jsem se to moc nezkoumal, zapojení jsem snad nezmrskal, odpory jsem dal doufám správné. Vstupní dělič maká (aby ne, dva odpory zvládne zapojit každý), při pokojové teplotě na + vstupu naměřím něco kolem 3V, při ohřívání pájkou letí napětí raketově nahoru. Na výstupu drží sveřepě -13,5V, takže asi divočina ve zpětné vazbě. Zítra tu nebudou šéfové z Bavorska, tak budu moci laborovat.
			
									
									Co nejde silou, jde ještě větší silou... :-)
						- mmmartin
 - Moderátor
 - 
		Elite Level 10
		
	 - Příspěvky: 9669
 - Registrován: srpen 04
 - Bydliště: Praha
 - Pohlaví: 

 - Stav:
		Offline
 
Re: převodník teplota>napětí 0-10V
V první řadě bych zkusil odpojit "dolní" konec odporu R2 od země. Tím se ti z toho stane sledovač a napětí na výstupu by mělo být  stejné jako na vstupu. Pokud není stejné a vyloučíme problém v zesilovači, bude pravděpodobně rozpojená smyčka. Další možnost je záměna - a + vstupu (omlouvám se, že tě podezírám z tak triviální chyby, ale sám bych mohl vyprávět...). V tom případě jsi v situaci člověka, kterému někdo ukáže mikrofonem, ve kterém že odposlechu chce sebe ubrat.
			
									
									ASUS Prime Z390-P / Hexa Core Intel core i5 Coffee Lake-S   /   Gigabyte GeForce GTX 650 Ti  /  FORTRON BlueStorm Bronze 80PLUS / W 11
						- karlos
 - Master Level 8

 - Příspěvky: 6447
 - Registrován: květen 05
 - Bydliště: Domažlice
 - Pohlaví: 

 - Stav:
		Offline
 
Re: převodník teplota>napětí 0-10V
Já toho idiota snad najdu a zabiju...! Internet je plný datasheetů a já si stáhnu ten jediný od debila, kde je to nakreslené obráceně...! 
http://www.google.cz/imgres?imgurl=http ... A&dur=1807
Ano, jsem ten blbec, co ukazuje mikrofonem...
			
									
									http://www.google.cz/imgres?imgurl=http ... A&dur=1807
Ano, jsem ten blbec, co ukazuje mikrofonem...
Co nejde silou, jde ještě větší silou... :-)
						- karlos
 - Master Level 8

 - Příspěvky: 6447
 - Registrován: květen 05
 - Bydliště: Domažlice
 - Pohlaví: 

 - Stav:
		Offline
 
Re: převodník teplota>napětí 0-10V Vyřešeno
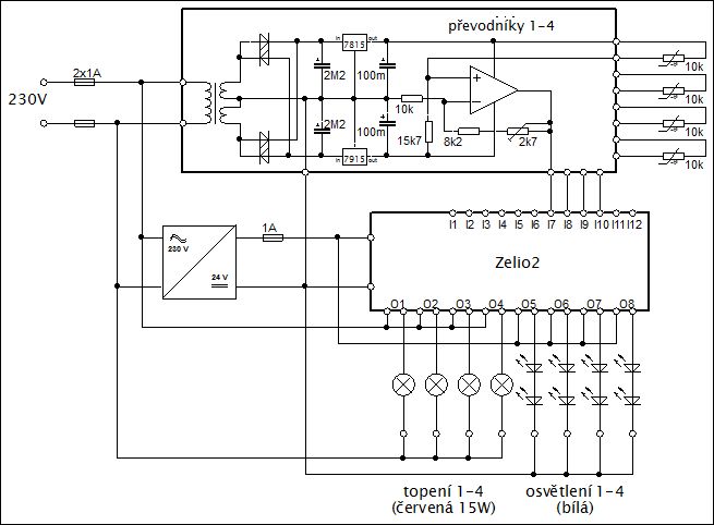
Den druhý. S čistou hlavou a datasheetem od Texas Instruments. Zapojení převádí teplotu na volty jak má, směle se tedy bez dozoru nadřízených pouštím do osazování tištěného spoje, abych později zkalibroval na reálné teploty všechny převodníky a připojil je k PLC.
Téma uzavírám s díky všem zůčastněným a i když zvítězila mmmartinova varianta, ostatní třeba pomohou někdy jindy, někomu jinému. Možná opravdu nejsem jediný, kdo má bastlířskou minulost, přístup k PLC a potřebu ovládat teplotu ve více teráriích, průběžně sem tedy umístím ještě nějaké obrázky z výroby a hlavně i praxe.
			
									
									Téma uzavírám s díky všem zůčastněným a i když zvítězila mmmartinova varianta, ostatní třeba pomohou někdy jindy, někomu jinému. Možná opravdu nejsem jediný, kdo má bastlířskou minulost, přístup k PLC a potřebu ovládat teplotu ve více teráriích, průběžně sem tedy umístím ještě nějaké obrázky z výroby a hlavně i praxe.
Co nejde silou, jde ještě větší silou... :-)
						- karlos
 - Master Level 8

 - Příspěvky: 6447
 - Registrován: květen 05
 - Bydliště: Domažlice
 - Pohlaví: 

 - Stav:
		Offline
 
Re: převodník teplota>napětí 0-10V
Tímto příspěvkem dělám pomyslnou tečku za tématem a ještě jednou děkuji za pomoc při realizaci.
Pro zvídavé, nebo i zvědavé. Teplotu mám nastavenou na 26°C s nočním poklesem na 23°C. Vytápění je zatím realizováno běžnými žárovkami, které bude vbrzké době nahrazeno halogenovými reflektory 20W, umístěnými v malých květináčích. Vlhkost udržuji cca 75%. V teráriích se mi prohánějí pavoučci ve velikosti od třetího, po cca osmý svlek:
Acanthoscurria geniculata
Brachypelma vagans
Brachypelma emilia
Brachypelma auratum
Brachypelma annitha
							Pro zvídavé, nebo i zvědavé. Teplotu mám nastavenou na 26°C s nočním poklesem na 23°C. Vytápění je zatím realizováno běžnými žárovkami, které bude vbrzké době nahrazeno halogenovými reflektory 20W, umístěnými v malých květináčích. Vlhkost udržuji cca 75%. V teráriích se mi prohánějí pavoučci ve velikosti od třetího, po cca osmý svlek:
Acanthoscurria geniculata
Brachypelma vagans
Brachypelma emilia
Brachypelma auratum
Brachypelma annitha
- Přílohy
 - 
			
		
		
				
- brouk 13-04-09.pdf
 - program
 - (92.67 KiB) Staženo 48 x
 
 
Co nejde silou, jde ještě větší silou... :-)
						- 
				
- Mohlo by vás zajímat
 - Odpovědi
 - Zobrazení
 - Poslední příspěvek
 
 
- 
				
- 
												R7 2700X - Boosty a napětí Příloha(y)
od Treviss » 23 zář 2025 13:28 » v Taktování a další úpravy PC - 0
 - 8225
 - 
						od Treviss
						Zobrazit poslední příspěvek 
23 zář 2025 13:28
 
 - 
												
 - 
				
- 9
 - 5619
 - 
						od Rewqa
						Zobrazit poslední příspěvek 
01 led 2025 15:14
 
 - 
				
- 
												Teplota M.2 disku Patriot P310 480GB Příloha(y)
od SGvagon » 09 lis 2024 19:50 » v Problémy s hardwarem - 3
 - 2642
 - 
						od SGvagon
						Zobrazit poslední příspěvek 
09 lis 2024 22:09
 
 - 
												
 
Zpět na “Vše ostatní (Off topic)”
Kdo je online
Uživatelé prohlížející si toto fórum: Baidu [Spider] a 12 hostů

