Ondoubkovy otázky Vyřešeno
- karlos
- Master Level 8

- Příspěvky: 6447
- Registrován: květen 05
- Bydliště: Domažlice
- Pohlaví:

- Stav:
Offline
Re: Ondoubkovy otázky
Nestudoval jsem to, tak možná jen maluji čerty, ale pro sichr si dohledej co nejvíc informací o nabíjení LiIon. Aby sis je nedpravil, přeci jen to nejsou NiCd, které si nechaly líbit cokoliv.
Co nejde silou, jde ještě větší silou... :-)
Re: Ondoubkovy otázky
Hlavně dej bacha na maximální napětí, u Li-ion se nesmí překročit ani o desetinu voltu, jinak ten článek zničíš! To se ti může stát právě při nabíjení v sérii, když jeden z článků bude víc nabitý než druhý, tak na nich budou rozdílná napětí, a na jednom z nich může být vyšší než to dovolené, takže ho odděláš.
Pár zajímavostí je i na Wikipedii:
http://cs.wikipedia.org/wiki/Lithium-io ... l%C3%A1tor
Tohle je dost podrobné:
http://www.belza.cz/charge/liion1.htm
a máš tam i rizika nabíjení víc článků v sérii:
http://www.belza.cz/charge/liion2.htm
Pár zajímavostí je i na Wikipedii:
http://cs.wikipedia.org/wiki/Lithium-io ... l%C3%A1tor
Tohle je dost podrobné:
http://www.belza.cz/charge/liion1.htm
a máš tam i rizika nabíjení víc článků v sérii:
http://www.belza.cz/charge/liion2.htm
"Král Lávra má dlouhé oslí uši, král je ušatec!
(pravil K. H. Borovský o cenzuře internetu)
(pravil K. H. Borovský o cenzuře internetu)
Re: Ondoubkovy otázky
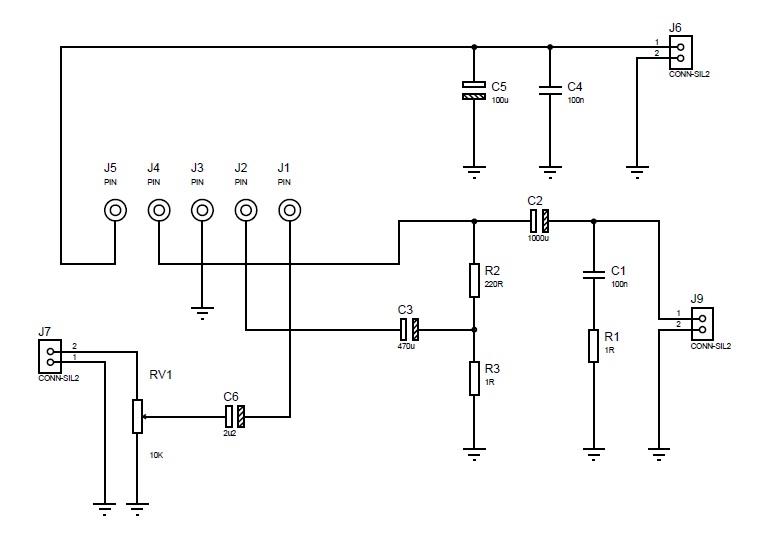
Dobrý den,rozhodl jsem se že vám ulehčím práci s rozpoznáváním mých nákresů,tak jsem v proficadu něco zkusil.
Je to zdroj,který bude z 12V dělat koleje 12V a 5V.Bude to fungovat?
Je to zdroj,který bude z 12V dělat koleje 12V a 5V.Bude to fungovat?
-
Uziv00
- Pohlaví:

Re: Ondoubkovy otázky
Co by ne. Předpokládám, že ten IO je 7805. Jinak spoj se označuje tečkou. A ještě takový jakoby úzus - dráty s vyšším napětím by měly být výše. No a k návrhu - výstup zdroje bývá zvykem doplnit keramickým kondenzátorem cca 100nF (vf zkrat), a také nějakým elektrolytem v závislosti na druhu a velikosti zatížení.
Re: Ondoubkovy otázky
Dobře,díky :-)
- karlos
- Master Level 8

- Příspěvky: 6447
- Registrován: květen 05
- Bydliště: Domažlice
- Pohlaví:

- Stav:
Offline
Re: Ondoubkovy otázky
Spoje se v ProfiCADu kreslí po kliknutí na tlačítko "spoj", udělá se ti cosi jako pájka, jejímž hrotem kreslíš spoje nezi vývody součástek, nebo jinými spoji. Nástrojem "propojení", jak název napovídá, můžeš propojit dva spoje, které se kříží bez propojení.
Co nejde silou, jde ještě větší silou... :-)
Re: Ondoubkovy otázky
Pokud by ještě někoho zajímalo,udělal jsem si zesilovač 10W s TDA2003.Kdyžtak zkouknětemusím to smazat,na hudbu jsou autorský práva.
http://www.youtube.com/watch?v=tZOJFxS4 ... e=youtu.be
http://www.youtube.com/watch?v=tZOJFxS4 ... e=youtu.be
-
guest
- Pohlaví:

Re: Ondoubkovy otázky
No hraje to a snad i zesiluje. Jenom je tam vidět všechno možné, jenom ne pořádně ten zesilovač. 
-
Uziv00
- Pohlaví:

Re: Ondoubkovy otázky
Používej starou vážnou hudbu. Tam už je to bez poplatků.
Re: Ondoubkovy otázky
Starou a vážnou hudbu? Hmm 
Jo,kdyžtak postnu fotky
--- Doplnění předchozího příspěvku (26 Lis 2012 13:32) ---
fotky.
Jo hraje i zesiluje
Ono by to zesilovalo víc,ale ty repráky jsou dohromady 4W a víc nedaj
Jo,kdyžtak postnu fotky
--- Doplnění předchozího příspěvku (26 Lis 2012 13:32) ---
fotky.
Jo hraje i zesiluje
-
guest
- Pohlaví:

Re: Ondoubkovy otázky
To schéma si ale nemaloval sám? To pájení by si měl ještě doladit, nevypadá to pěkně a je tam cínu jako kdybys letoval okap.
Ale na skorozačátečníka to špatný není.
Ale na skorozačátečníka to špatný není.
Re: Ondoubkovy otázky
Díky.Dívej,já v kroužku pájím docela pěkně,ale tam máme také pájecí stanici za 1500 a plošné spoje,kdyžto já jsem to doma muset na universálním plošném spoji s 50let starou trafopájkou 
--- Doplnění předchozího příspěvku (26 Lis 2012 16:26) ---
ne schéma není moje
--- Doplnění předchozího příspěvku (26 Lis 2012 16:26) ---
ne schéma není moje
Zpět na “Vše ostatní (Off topic)”
Kdo je online
Uživatelé prohlížející si toto fórum: Žádní registrovaní uživatelé a 14 hostů



