Jsem sice na PC-help, ale protože se tu vyskytují i osoby s praxí v elektronice, zkusím se zeptat i tady.
Mám doma několik svítidel, ve kterých jsou 12V halogeny, tzn. svítidla mají 12V zdroj. V rámci úsporných opatření jsem se rozhodl vyměnit halogeny za LED "žárovky". A objevil se problém hned u prvního svítidla. Když původní 3x35W halogeny vyměním za 3x3W LEDky, svítidlo se rozsvítí, ale po krátké době - kolem 1-2 minut - zhasne. Když tam nechám LEDku jednu, zhasne za "pár" sekund. Když dám místo 1 LEDky 20W halogen, svítidlo svítí normálně. Zdroj bude nejspíš spínaný, zatím jsem do něj nelezl.
Zkusíte mi poradit jak ten spínaný zdroj upravit (zatím v obecné rovině), aby udržel v chodu ty LEDky. Přídavné zatížení (viz ta 20W halogenka) bych rád vyloučil.
Úprava zdroje halogenového svítidla pro LED Vyřešeno
Úprava zdroje halogenového svítidla pro LED
Trvalý BAN za trolling a dlouhodobé nerespektování pravidel fóra, duplicitní účty tohoto uživatele: satam, peyrac10, wattmetr, gracia (vydávání se za ženu), jamesbond, jamesbond1...
Re: Úprava zdroje halogenového svítidla pro LED
Nikdo nezkusí?
Trvalý BAN za trolling a dlouhodobé nerespektování pravidel fóra, duplicitní účty tohoto uživatele: satam, peyrac10, wattmetr, gracia (vydávání se za ženu), jamesbond, jamesbond1...
-
guest
- Pohlaví:

Re: Úprava zdroje halogenového svítidla pro LED
Jak často sám píšeš. Málo informací. Co je to za zdroj a jaké má výstupní parametry?
Co jsem koukal, pak halogeny ty halogeny mají 50W což je cca 4A. Pokud ty tři LED spojíš paralelně a dáš k nim správný předřadný odpor, musí to fungovat.
Co jsem koukal, pak halogeny ty halogeny mají 50W což je cca 4A. Pokud ty tři LED spojíš paralelně a dáš k nim správný předřadný odpor, musí to fungovat.
-
Uziv00
- Pohlaví:

Re: Úprava zdroje halogenového svítidla pro LED
Impulsní zdroj potřebuje nějakou zátěž, aby nastartoval a běžel. Vypínání je zřejmě způsobené přehřátím nějakého prvku a reakcí pojistky. Taky by v parametrech měl mít udáno rozpětí výkonu. Takže můžeš zdroj zatížit jednou žárovkou a pak už ostatní led budou bez problémů svítit, nebo udělat umělou PWM zátěž s tranzistorem.
Pokud nedodáš schema zapojení zdroje, těžko ti někdo poradí jeho úpravu. Je to jako by ses ptal kde mám ve své televizi vyměnit odpor, aby se změnil formát obrazu.
Pokud nedodáš schema zapojení zdroje, těžko ti někdo poradí jeho úpravu. Je to jako by ses ptal kde mám ve své televizi vyměnit odpor, aby se změnil formát obrazu.
Re: Úprava zdroje halogenového svítidla pro LED
Parametry zdroje: vstup 230V AC, výstup 11,6V DC, zatížení 50-150W. Z předpisu zatížení soudím na spínaný zdroj, trafo obvykle nemá minimum. Zatím v pohodě táhne cca 25W - 2 LEDky a 1 halogen 20W.
Víc neumím říci, je to "nerozebiratelné" - snýtované a polezu do toho, až budu mít alespoň nějakou inspiraci.
PS. Od začátku píšu, že prosím o nějakou obecnou radu, na kterou část zdroje se zaměřit. A s tou zátěží už jsem se 2x vyjádřil jasně - i s přídavnou žárovkou!
Schéma - alespoň nějaké obecnější - zatím na netu hledám a nenacházím.
Víc neumím říci, je to "nerozebiratelné" - snýtované a polezu do toho, až budu mít alespoň nějakou inspiraci.
PS. Od začátku píšu, že prosím o nějakou obecnou radu, na kterou část zdroje se zaměřit. A s tou zátěží už jsem se 2x vyjádřil jasně - i s přídavnou žárovkou!
Schéma - alespoň nějaké obecnější - zatím na netu hledám a nenacházím.
Trvalý BAN za trolling a dlouhodobé nerespektování pravidel fóra, duplicitní účty tohoto uživatele: satam, peyrac10, wattmetr, gracia (vydávání se za ženu), jamesbond, jamesbond1...
-
guest
- Pohlaví:

Re: Úprava zdroje halogenového svítidla pro LED
Jestli to chápu správně, pak ten zdroj potřebuje minimální odběr 50W což ty LED jistě neberou. Potom by možná pomohlo něco TAKOVÉHO
Re: Úprava zdroje halogenového svítidla pro LED
2BS: Chápeš to naprosto správně, ten zdroj ale běhá i při pouhých 25W - viz výše, a s tou zátěží, ať už umělou nebo reálnou, nepočítám (píšu potřetí).
Jde mi o úsporu el. energie a taky i peněz za nový zdroj pro LEDky. Jelikož mám typově podobných svítidel povícero, celoroční úspora je velmi významná.
Jde mi o úsporu el. energie a taky i peněz za nový zdroj pro LEDky. Jelikož mám typově podobných svítidel povícero, celoroční úspora je velmi významná.
Trvalý BAN za trolling a dlouhodobé nerespektování pravidel fóra, duplicitní účty tohoto uživatele: satam, peyrac10, wattmetr, gracia (vydávání se za ženu), jamesbond, jamesbond1...
-
guest
- Pohlaví:

Re: Úprava zdroje halogenového svítidla pro LED
Potom je řešení v tom elektronickém odporu, ale osobně bych si raději udělal zdroj - případně koupil hotový :-)
Re: Úprava zdroje halogenového svítidla pro LED
Ten elektronický odpor je pořád zátěž - zvyšuje odběr nejméně na mez, nad kterou se zdroj udrží v chodu, ale zároveň taky zvyšuje cca na 2,5 - 3 násobek spotřebu el. energie. A to je právě to, co nechci.
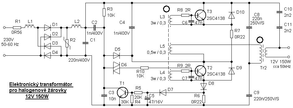
Konečně!
Přikládám schéma sériově vyráběného "halogentrafa"
Konečně!
Přikládám schéma sériově vyráběného "halogentrafa"
Naposledy upravil(a) satam dne 08 lis 2012 12:30, celkem upraveno 1 x.
Trvalý BAN za trolling a dlouhodobé nerespektování pravidel fóra, duplicitní účty tohoto uživatele: satam, peyrac10, wattmetr, gracia (vydávání se za ženu), jamesbond, jamesbond1...
-
guest
- Pohlaví:

Re: Úprava zdroje halogenového svítidla pro LED
Potom si musíš vyrobit zdroj přesně podle požadovaných parametrů, aby tam byly jenom minimální ztráty.
-
Uziv00
- Pohlaví:

Re: Úprava zdroje halogenového svítidla pro LED
satam píše:Ten elektronický odpor je pořád zátěž - zvyšuje odběr nejméně na mez, nad kterou se zdroj udrží v chodu, ale zároveň taky zvyšuje cca na 2,5 - 3 násobek spotřebu el. energie. A to je právě to, co nechci.
Konečně!
Přikládám schéma sériově vyráběného "halogentrafa"
download/file.php?id=21246&mode=view
satame, měl jsem pochybnosti když jsem čítával tvé příspěvky, ale teď už mám jistotu - jsi naprostý diletant a v elektrice dokonalý nevzdělanec.
Parametry zdroje: vstup 230V AC, výstup 11,6V DC, zatížení 50-150W
Zdroj jednoznačně dodává stejnosměrné napětí (viz. DC). Tebou dodané schéma však dodává střídavé napětí (viz. kmitočet cca 50kHz)
Když si vzpomenu jak jsi honil s měřákem chudáka ondoubka od zásuvky k zásuvce bez toho, že bys věděl co kde a proč měřit tak je mě zle.
Re: Úprava zdroje halogenového svítidla pro LED
2ITCrowd: Jak Ty mně, tak já Tobě, bez dalších komentářů. Domyslí si každý sám.
vstup 230V AC, výstup 11,6V DC, zatížení 50-150W
Přikládám schéma sériově vyráběného "halogentrafa"
Naposledy upravil(a) satam dne 08 lis 2012 13:30, celkem upraveno 1 x.
Trvalý BAN za trolling a dlouhodobé nerespektování pravidel fóra, duplicitní účty tohoto uživatele: satam, peyrac10, wattmetr, gracia (vydávání se za ženu), jamesbond, jamesbond1...
-
- Mohlo by vás zajímat
- Odpovědi
- Zobrazení
- Poslední příspěvek
-
-
Úprava pc pro Kingdome Come Deliverance 2
od barryk10cz » 07 led 2025 17:00 » v Rady s výběrem hw a sestavením PC - 13
- 5033
-
od Hangli
Zobrazit poslední příspěvek
09 led 2025 22:42
-
-
-
bitmapová grafika - úprava fotografií, retuše, filtry.
od zuzana3 » 10 kvě 2025 11:32 » v Design a grafické editory - 2
- 6853
-
od zuzana3
Zobrazit poslední příspěvek
10 kvě 2025 17:31
-
-
- 3
- 4107
-
od meda2016
Zobrazit poslední příspěvek
28 srp 2025 14:43
-
- 3
- 3979
-
od WinDroid
Zobrazit poslední příspěvek
12 kvě 2025 13:20
-
-
Oficiální úprava Windows 11 do podoby klasických Windows (Windows 7)
od IMB » 26 říj 2025 14:30 » v Windows 11, 10, 8... - 0
- 2875
-
od IMB
Zobrazit poslední příspěvek
26 říj 2025 14:30
-
Zpět na “Vše ostatní (Off topic)”
Kdo je online
Uživatelé prohlížející si toto fórum: Google [Bot], Google Adsense [Bot] a 17 hostů


