Zdravím,
koupil jsem si asi před půl rokem nový DELL, který nahradil 9 let starou TOSHIBU.
Nyní se mi ale často stává, že když notebook zapnu, tak se vůbec nepřipojí automaticky na wifi - i když je v dosahu a řekl se mu tady se připojuj.
Popřípadě se mi stane, že během dne se třeba sám od sebe několikrát odpojí a já to zjistím třeba když něco chci stáhnout, tak celé od znovu.
děkuji za reakci co s tím
DELL P88F: vypadávájící wifi připojení
-
teichmann.ondrej
- Level 3.5

- Příspěvky: 833
- Registrován: leden 14
- Pohlaví:

- Stav:
Offline
-
Uziv00
- Pohlaví:

Re: DELL P88F: vypadávájící wifi připojení
1. jak se chová při připojení kabelem?
2. jak se chová na jiné wifi síti?
3. Přesný typ wifi karty notebooku?
4. přesný typ a výrobce routeru?
5. Jak řešíš to odpojení? Připojí se sám po nějaké době, nebo až po restartu?
6. výpis ipconfig -all (jak na výpis najdeš v mém podpisu - diagnostika sítě - bod 3 na konci odstavce.
7. jakou verzi ovladače máš? Popřípadě zkus aktualizovat na nejnovější od výrobce.
2. jak se chová na jiné wifi síti?
3. Přesný typ wifi karty notebooku?
4. přesný typ a výrobce routeru?
5. Jak řešíš to odpojení? Připojí se sám po nějaké době, nebo až po restartu?
6. výpis ipconfig -all (jak na výpis najdeš v mém podpisu - diagnostika sítě - bod 3 na konci odstavce.
7. jakou verzi ovladače máš? Popřípadě zkus aktualizovat na nejnovější od výrobce.
-
teichmann.ondrej
- Level 3.5

- Příspěvky: 833
- Registrován: leden 14
- Pohlaví:

- Stav:
Offline
Re: DELL P88F: vypadávájící wifi připojení
1. přes kabel se nikdy nepřipojuji a když jo, tak třeba jen na pět minut, tak zde chybu nepoznám
2. někdy to drží celý den a někdy se stane, že vypadne jednou nebo dvakrát za den
3. Kde to zjistím?
4. TP-LINK Archer a D-Link DIR-2660 (DIR-2660)
5. Odpojení probíhá automaticky, že to ani nepostřehnu - až jak vidím není net a připojení manuálně kliknu připojit se
6. IP CONFIG
Ethernet adapter Ethernet:
Media State . . . . . . . . . . . : Media disconnected
Connection-specific DNS Suffix . :
Wireless LAN adapter Připojení k místní síti* 1:
Media State . . . . . . . . . . . : Media disconnected
Connection-specific DNS Suffix . :
Wireless LAN adapter Připojení k místní síti* 2:
Media State . . . . . . . . . . . : Media disconnected
Connection-specific DNS Suffix . :
Wireless LAN adapter Wi-Fi:
Connection-specific DNS Suffix . :
Link-local IPv6 Address . . . . . : fe80::3d15:ee77:a920:d060%18
IPv4 Address. . . . . . . . . . . : 192.168.7.108
Subnet Mask . . . . . . . . . . . : 255.255.255.0
Default Gateway . . . . . . . . . : 192.168.7.1
Ethernet adapter Síťové připojení Bluetooth:
Media State . . . . . . . . . . . : Media disconnected
Connection-specific DNS Suffix . :
7. mám vše jak jsem koupil nebo co mi pošle windows
2. někdy to drží celý den a někdy se stane, že vypadne jednou nebo dvakrát za den
3. Kde to zjistím?
4. TP-LINK Archer a D-Link DIR-2660 (DIR-2660)
5. Odpojení probíhá automaticky, že to ani nepostřehnu - až jak vidím není net a připojení manuálně kliknu připojit se
6. IP CONFIG
Ethernet adapter Ethernet:
Media State . . . . . . . . . . . : Media disconnected
Connection-specific DNS Suffix . :
Wireless LAN adapter Připojení k místní síti* 1:
Media State . . . . . . . . . . . : Media disconnected
Connection-specific DNS Suffix . :
Wireless LAN adapter Připojení k místní síti* 2:
Media State . . . . . . . . . . . : Media disconnected
Connection-specific DNS Suffix . :
Wireless LAN adapter Wi-Fi:
Connection-specific DNS Suffix . :
Link-local IPv6 Address . . . . . : fe80::3d15:ee77:a920:d060%18
IPv4 Address. . . . . . . . . . . : 192.168.7.108
Subnet Mask . . . . . . . . . . . : 255.255.255.0
Default Gateway . . . . . . . . . : 192.168.7.1
Ethernet adapter Síťové připojení Bluetooth:
Media State . . . . . . . . . . . : Media disconnected
Connection-specific DNS Suffix . :
7. mám vše jak jsem koupil nebo co mi pošle windows
-
Uziv00
- Pohlaví:

Re: DELL P88F: vypadávájící wifi připojení
ad 1) potřebuji to pro test, zda je chyba jen na wifi, nebo všeobecně síťově.
ad 3) - správce zařízení, síťové adaptéry
ad 7) taková odpověď mě nezajímá. Postup stejný jako 3.), dále pravoklikni na tu wifi kartu a záložka ovladač. Buď opiš, nebo sem dej screen.
ad 6) chtěl jsem ipconfig -all. Dodal jsi jen ipconfig.
A vzhledem ke dvěma routerům dodej schéma sítě. Bude to vypadat nějak takhle: app.php/gallery/image/1669/source
8. Na dell p88f mi to nic neukáže. Takže přesný typ toho notebooku.
A máš na výběr - buď budeš číst pořádně a uděláš co chci, nebo se na to vykašli. Nebudu se doprošovat informací, které potřebuju.
ad 3) - správce zařízení, síťové adaptéry
ad 7) taková odpověď mě nezajímá. Postup stejný jako 3.), dále pravoklikni na tu wifi kartu a záložka ovladač. Buď opiš, nebo sem dej screen.
ad 6) chtěl jsem ipconfig -all. Dodal jsi jen ipconfig.
A vzhledem ke dvěma routerům dodej schéma sítě. Bude to vypadat nějak takhle: app.php/gallery/image/1669/source
8. Na dell p88f mi to nic neukáže. Takže přesný typ toho notebooku.
A máš na výběr - buď budeš číst pořádně a uděláš co chci, nebo se na to vykašli. Nebudu se doprošovat informací, které potřebuju.
-
teichmann.ondrej
- Level 3.5

- Příspěvky: 833
- Registrován: leden 14
- Pohlaví:

- Stav:
Offline
Re: DELL P88F: vypadávájící wifi připojení
ad 1) K tomuhle přesně nyní data nepodám - musel bych provádět testy několik dní a aktuálně k tomu nemám prostředky 
ad 3), 7) síťový karta je Intel Wireless AC-9462, verze: 21.80.0.4, datum: 30.01.2020
ad 6) C:\Users\teich>ipconfig -all
Windows IP Configuration
Host Name . . . . . . . . . . . . : DESKTOP-N415IA3
Primary Dns Suffix . . . . . . . :
Node Type . . . . . . . . . . . . : Hybrid
IP Routing Enabled. . . . . . . . : No
WINS Proxy Enabled. . . . . . . . : No
Ethernet adapter Ethernet:
Media State . . . . . . . . . . . : Media disconnected
Connection-specific DNS Suffix . :
Description . . . . . . . . . . . : Realtek PCIe GbE Family Controller
Physical Address. . . . . . . . . : 2C-EA-7F-1D-60-A0
DHCP Enabled. . . . . . . . . . . : Yes
Autoconfiguration Enabled . . . . : Yes
Wireless LAN adapter Připojení k místní síti* 1:
Media State . . . . . . . . . . . : Media disconnected
Connection-specific DNS Suffix . :
Description . . . . . . . . . . . : Microsoft Wi-Fi Direct Virtual Adapter
Physical Address. . . . . . . . . : F8-E4-E3-B9-E7-AA
DHCP Enabled. . . . . . . . . . . : Yes
Autoconfiguration Enabled . . . . : Yes
Wireless LAN adapter Připojení k místní síti* 2:
Media State . . . . . . . . . . . : Media disconnected
Connection-specific DNS Suffix . :
Description . . . . . . . . . . . : Microsoft Wi-Fi Direct Virtual Adapter #2
Physical Address. . . . . . . . . : FA-E4-E3-B9-E7-A9
DHCP Enabled. . . . . . . . . . . : Yes
Autoconfiguration Enabled . . . . : Yes
Wireless LAN adapter Wi-Fi:
Connection-specific DNS Suffix . :
Description . . . . . . . . . . . : Intel(R) Wireless-AC 9462
Physical Address. . . . . . . . . : F8-E4-E3-B9-E7-A9
DHCP Enabled. . . . . . . . . . . : Yes
Autoconfiguration Enabled . . . . : Yes
Link-local IPv6 Address . . . . . : fe80::3d15:ee77:a920:d060%18(Preferred)
IPv4 Address. . . . . . . . . . . : 192.168.7.108(Preferred)
Subnet Mask . . . . . . . . . . . : 255.255.255.0
Lease Obtained. . . . . . . . . . : úterý 8. září 2020 13:41:08
Lease Expires . . . . . . . . . . : středa 16. září 2020 9:44:28
Default Gateway . . . . . . . . . : 192.168.7.1
DHCP Server . . . . . . . . . . . : 192.168.7.1
DHCPv6 IAID . . . . . . . . . . . : 150529251
DHCPv6 Client DUID. . . . . . . . : 00-01-00-01-26-11-33-63-2C-EA-7F-1D-60-A0
DNS Servers . . . . . . . . . . . : 192.168.7.1
NetBIOS over Tcpip. . . . . . . . : Enabled
Ethernet adapter Síťové připojení Bluetooth:
Media State . . . . . . . . . . . : Media disconnected
Connection-specific DNS Suffix . :
Description . . . . . . . . . . . : Bluetooth Device (Personal Area Network)
Physical Address. . . . . . . . . : F8-E4-E3-B9-E7-AD
DHCP Enabled. . . . . . . . . . . : Yes
Autoconfiguration Enabled . . . . : Yes
Dodatečně přidáno po 2 minutách 32 vteřinách:
Jinak jsou dva routery umístěné ve dvou odlišných lokalitách, takže zapojení je jednoduché přistupuji vždy přímo do routeru skrze wifi
Přesněji mám tento: DELL N415IA3

ad 3), 7) síťový karta je Intel Wireless AC-9462, verze: 21.80.0.4, datum: 30.01.2020
ad 6) C:\Users\teich>ipconfig -all
Windows IP Configuration
Host Name . . . . . . . . . . . . : DESKTOP-N415IA3
Primary Dns Suffix . . . . . . . :
Node Type . . . . . . . . . . . . : Hybrid
IP Routing Enabled. . . . . . . . : No
WINS Proxy Enabled. . . . . . . . : No
Ethernet adapter Ethernet:
Media State . . . . . . . . . . . : Media disconnected
Connection-specific DNS Suffix . :
Description . . . . . . . . . . . : Realtek PCIe GbE Family Controller
Physical Address. . . . . . . . . : 2C-EA-7F-1D-60-A0
DHCP Enabled. . . . . . . . . . . : Yes
Autoconfiguration Enabled . . . . : Yes
Wireless LAN adapter Připojení k místní síti* 1:
Media State . . . . . . . . . . . : Media disconnected
Connection-specific DNS Suffix . :
Description . . . . . . . . . . . : Microsoft Wi-Fi Direct Virtual Adapter
Physical Address. . . . . . . . . : F8-E4-E3-B9-E7-AA
DHCP Enabled. . . . . . . . . . . : Yes
Autoconfiguration Enabled . . . . : Yes
Wireless LAN adapter Připojení k místní síti* 2:
Media State . . . . . . . . . . . : Media disconnected
Connection-specific DNS Suffix . :
Description . . . . . . . . . . . : Microsoft Wi-Fi Direct Virtual Adapter #2
Physical Address. . . . . . . . . : FA-E4-E3-B9-E7-A9
DHCP Enabled. . . . . . . . . . . : Yes
Autoconfiguration Enabled . . . . : Yes
Wireless LAN adapter Wi-Fi:
Connection-specific DNS Suffix . :
Description . . . . . . . . . . . : Intel(R) Wireless-AC 9462
Physical Address. . . . . . . . . : F8-E4-E3-B9-E7-A9
DHCP Enabled. . . . . . . . . . . : Yes
Autoconfiguration Enabled . . . . : Yes
Link-local IPv6 Address . . . . . : fe80::3d15:ee77:a920:d060%18(Preferred)
IPv4 Address. . . . . . . . . . . : 192.168.7.108(Preferred)
Subnet Mask . . . . . . . . . . . : 255.255.255.0
Lease Obtained. . . . . . . . . . : úterý 8. září 2020 13:41:08
Lease Expires . . . . . . . . . . : středa 16. září 2020 9:44:28
Default Gateway . . . . . . . . . : 192.168.7.1
DHCP Server . . . . . . . . . . . : 192.168.7.1
DHCPv6 IAID . . . . . . . . . . . : 150529251
DHCPv6 Client DUID. . . . . . . . : 00-01-00-01-26-11-33-63-2C-EA-7F-1D-60-A0
DNS Servers . . . . . . . . . . . : 192.168.7.1
NetBIOS over Tcpip. . . . . . . . : Enabled
Ethernet adapter Síťové připojení Bluetooth:
Media State . . . . . . . . . . . : Media disconnected
Connection-specific DNS Suffix . :
Description . . . . . . . . . . . : Bluetooth Device (Personal Area Network)
Physical Address. . . . . . . . . : F8-E4-E3-B9-E7-AD
DHCP Enabled. . . . . . . . . . . : Yes
Autoconfiguration Enabled . . . . : Yes
Dodatečně přidáno po 2 minutách 32 vteřinách:
Jinak jsou dva routery umístěné ve dvou odlišných lokalitách, takže zapojení je jednoduché přistupuji vždy přímo do routeru skrze wifi
Přesněji mám tento: DELL N415IA3
-
Uziv00
- Pohlaví:

Re: DELL P88F: vypadávájící wifi připojení
Asi čekáš na odpověď...
Tak asi takhle - tohle mi vypadne ze stránek dellu, když zkusím najít tvůj počítač:
A dále - když chci plánek sítě, tak dodáš plánek sítě. Potřebuji to, abych mohl vyhodnotit, zda tam někde není chyba.
Když chci přesný typ a výrobce routeru, tak dodáš přesný typ. Archerů je hodně typů.
Tohle: "Jinak jsou dva routery umístěné ve dvou odlišných lokalitách, takže zapojení je jednoduché přistupuji vždy přímo do routeru skrze wifi" je co za informaci? Máš snad pocit, že si myslím, že se připojuješ do televizní antény?
Dávám ti poslední šanci. Doprošovat se opravdu nebudu. Ty máš problém ty ho potřebuješ vyřešit, tak dodej, oč jsi žádán.
Tak asi takhle - tohle mi vypadne ze stránek dellu, když zkusím najít tvůj počítač:
A dále - když chci plánek sítě, tak dodáš plánek sítě. Potřebuji to, abych mohl vyhodnotit, zda tam někde není chyba.
Když chci přesný typ a výrobce routeru, tak dodáš přesný typ. Archerů je hodně typů.
Tohle: "Jinak jsou dva routery umístěné ve dvou odlišných lokalitách, takže zapojení je jednoduché přistupuji vždy přímo do routeru skrze wifi" je co za informaci? Máš snad pocit, že si myslím, že se připojuješ do televizní antény?
Dávám ti poslední šanci. Doprošovat se opravdu nebudu. Ty máš problém ty ho potřebuješ vyřešit, tak dodej, oč jsi žádán.
Naposledy upravil(a) Uziv00 dne 10 zář 2020 08:56, celkem upraveno 1 x.
-
teichmann.ondrej
- Level 3.5

- Příspěvky: 833
- Registrován: leden 14
- Pohlaví:

- Stav:
Offline
Re: DELL P88F: vypadávájící wifi připojení
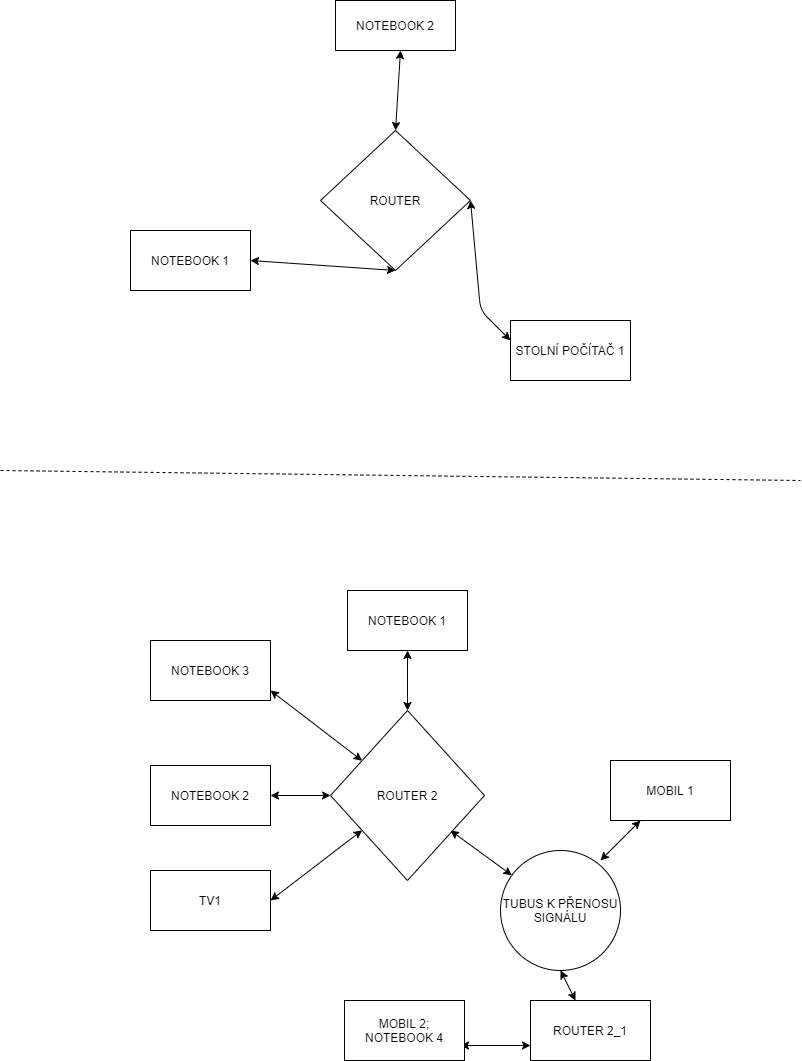
Na štítku mám uvedeno reg. model P88f, ale v aplikaci DELL SUPPORTASSIST - Vostro 5590
Plánek dvou síti, kde jsem a občas to dělá problém
V kavárně mi to nikdy problém nedělá
přesnou značku routeru dodám později
Plánek dvou síti, kde jsem a občas to dělá problém
V kavárně mi to nikdy problém nedělá
přesnou značku routeru dodám později
-
Uziv00
- Pohlaví:

Re: DELL P88F: vypadávájící wifi připojení
Začneš tím, že si stáhneš a přeinstaluješ ovladač. Máš tam sice správnou verzi, ale z ledna, nová A19 byla vydána letos v dubnu.
Ve schématu chybí popisy síťových zařízení a IP adresace. Takže znovu a lépe. A postačí mi pouze síť na které to teď testuješ.
nemám tušení, co je to tubus. Takové síťové zařízení neznám.
Ve schématu chybí popisy síťových zařízení a IP adresace. Takže znovu a lépe. A postačí mi pouze síť na které to teď testuješ.
nemám tušení, co je to tubus. Takové síťové zařízení neznám.
-
teichmann.ondrej
- Level 3.5

- Příspěvky: 833
- Registrován: leden 14
- Pohlaví:

- Stav:
Offline
Re: DELL P88F: vypadávájící wifi připojení
Souhlasím, že poslední verze síťové zařízení mám z ledna, ale windows mi nic nového nenašel při aktualizaci
V posledním týdnu mi přišly nějaké aktualizace a od té doby to drží
Nechám diskuzi otevřenou a kdyby mi to někdy zase padalo, tak se ozvu
V posledním týdnu mi přišly nějaké aktualizace a od té doby to drží
Nechám diskuzi otevřenou a kdyby mi to někdy zase padalo, tak se ozvu

-
Uziv00
- Pohlaví:

Re: DELL P88F: vypadávájící wifi připojení
Spoléhat na windows je to nejhorší, co může být. Jednak je to naprosto tupý systém a druhak si často velmi vtipně nahradí původní funkční ovladač nějakým mrkvosoftím zmetkem a pak se jen můžeš divit, proč zase něco nefunguje.
Jediná spolehlivá cesta je postarat se o ovladače sám a ve windows zakázat aktualizaci ovladačů.
Jediná spolehlivá cesta je postarat se o ovladače sám a ve windows zakázat aktualizaci ovladačů.
-
- Mohlo by vás zajímat
- Odpovědi
- Zobrazení
- Poslední příspěvek
-
- 19
- 6757
-
od Fargotroniac
Zobrazit poslední příspěvek
09 čer 2025 13:19
-
- 0
- 3502
-
od neytos
Zobrazit poslední příspěvek
06 lis 2024 11:43
-
-
PC při připojení HDD nejde nabootovat Příloha(y)
od warcraftan » 23 dub 2025 20:45 » v Problémy s hardwarem - 24
- 7587
-
od šulda
Zobrazit poslední příspěvek
24 dub 2025 17:54
-
-
- 8
- 5574
-
od Bary-Jan
Zobrazit poslední příspěvek
05 úno 2025 22:07
-
-
Win 10 sluchátka po připojení ztrácí hlasitost
od maiki » 07 čer 2025 00:36 » v Problémy s hardwarem - 0
- 3165
-
od maiki
Zobrazit poslední příspěvek
07 čer 2025 00:36
-
Kdo je online
Uživatelé prohlížející si toto fórum: Žádní registrovaní uživatelé a 13 hostů

