Vícenásobné když

Programy pro práci v kanceláři (Word, Excel, Access…=>Office)

Moderátor: Mods_senior

junis
nováček
Příspěvky: 46
Registrován: březen 22
Pohlaví: Muž
Stav:
Offline

Vícenásobné když

Příspěvekod junis » 13 srp 2022 12:33

Pořeboval bych vše do jednoho vzorce. Díky

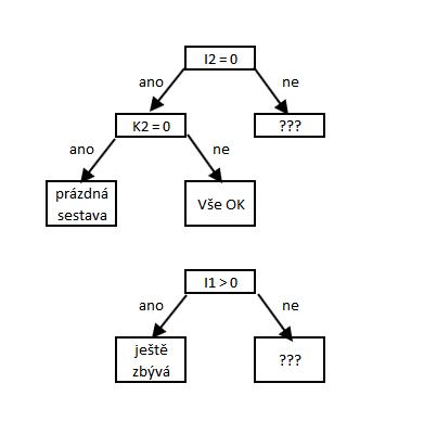
Když I2=0 Vše ok, když je ale i K2=0 pak Prázdná sestava, když I1>0 ještě zbývá

Reklama
flowem
Level 5.5
Level 5.5
Příspěvky: 2858
Registrován: březen 13
Pohlaví: Muž
Stav:
Offline

Re: Vícenásobné když

Příspěvekod flowem » 13 srp 2022 12:48

AMD Ryzen 5 5600X | MSI MAG B550 TOMAHAWK | G.Skill Aegis 32GB 3200MHz | Kingston A2000 1TB | PowerColor Red Devil RX 6700 XT 12GB | XPG Core Reactor 750W | Be quiet! PURE BASE 500 | Asus VG27AQ1A

Uživatelský avatar
elninoslov
Level 2.5
Level 2.5
Příspěvky: 386
Registrován: červen 13
Pohlaví: Muž
Stav:
Offline

Re: Vícenásobné když

Příspěvekod elninoslov » 13 srp 2022 13:25

Príklad je nezrozumiteľný. Vždy keď chcete použiť podmienku KDYŽ/IF testujete či je výsledok podmienky TRUE/PRAVDA alebo FALSE/NEPRAVDA. A potrebujete mať teda 2 odpovede. Jednu na výsledok testu TRUE, druhú na výsledok testu FALSE. To tu chýba. Ak zoberieme postupnosť akú máte, tak čo ak na konci bude I1<=0 ???
No a postupnosť/logika to je ďalšia vec, ktorú musíte mať dopredu ujasnenú. Testuje 3 rôzne bunky, teda nie 3 rôzne stavy v jednej bunke, ktoré sa navzájom vylučujú, ale 3 stavy krát 3 bunky, teda ich kombinácie ktoré môžu nastať. Ktorý test ktorej bunky je najdôležitejší? Mätúce je slovné spojenie "když je ale".
Dajte Excelovský zošit s nejakými príkladmi stavov, ktoré môžu nastať, a požadovaným výsledkom na ukážku. Vzorec podľa mňa po ujasnení logiky nebude problém.

@flowem : ten odkaz je na VBA, on chce vzorec.

Uživatelský avatar
mmmartin
Moderátor
Elite Level 10
Elite Level 10
Příspěvky: 9666
Registrován: srpen 04
Bydliště: Praha
Pohlaví: Muž
Stav:
Offline

Re: Vícenásobné když

Příspěvekod mmmartin » 13 srp 2022 14:20

Chybí ti tam výsledek testu ??? a priorita testování hodnoty I1 a I2.

test.jpg
ASUS Prime Z390-P / Hexa Core Intel core i5 Coffee Lake-S / Gigabyte GeForce GTX 650 Ti / FORTRON BlueStorm Bronze 80PLUS / W 11

lubo.
Level 2
Level 2
Příspěvky: 196
Registrován: červen 13
Pohlaví: Nespecifikováno
Stav:
Offline

Re: Vícenásobné když

Příspěvekod lubo. » 14 srp 2022 01:16

Máš v tom zmatek.

Obecně v takovém případě doporučuji funkci IFS.

např.: =ifs(a(l2=0;k2<>0);"Vše ok"; a(l2=0;k2=0);"prázdná sestava"; l1>0;"Ještě zbývá";"??????????")

Podmínky nastav, až budeš vědět jaké jsou a v jakém mají být pořadí.

junis
nováček
Příspěvky: 46
Registrován: březen 22
Pohlaví: Muž
Stav:
Offline

Re: Vícenásobné když

Příspěvekod junis » 14 srp 2022 10:05

Děkuju. Funkce ifs bude vyhovovat. Jen si upravím podmínky.


Zpět na “Kancelářské balíky”

Kdo je online

Uživatelé prohlížející si toto fórum: Seznam[Bot] a 7 hostů