NTB přes wifi jede, PC přes kabel nefunguje

Routery, modemy, Wifi AP, switche, kabely, konektory…

Moderátoři: Mods_senior, Mods_junior, HW spec team

Zamčeno
Louanne
nováček
Příspěvky: 4
Registrován: 29 říj 2013 08:18

NTB přes wifi jede, PC přes kabel nefunguje

Příspěvek od Louanne »

Dobrý den,
máme bezdrátový internet od Wifcomu. Od přijímače vede kabel od internetu do switche, kde jsou zapojeny dva počítače. Vše funguje jen do chvíle, kdy připojíme do switche ještě wifi-router. Na wifi jede jeden ntb a mobily. Zkoušeli jsme už snad všechny varianty zapojení, i úplně vyhodit switch a zapojit kabely od počítačů do wifi routeru, ale výsledek je pořád stejný. Prostě když funguje wifi, tak nefunguje kabel. Myslím, jestli to není v nastavení přímo v počítačích a případně kde a co bychom měli nastavit. DHCP je automaticky. Děkuji za pomoc.
Uziv00

Re: NTB přes wifi jede, PC přes kabel nefunguje

Příspěvek od Uziv00 »

Vítej na PC-HELP!
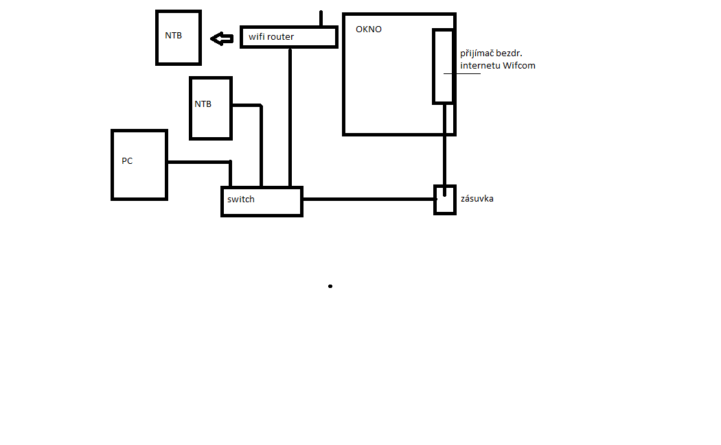
Dej sem náčrtek jak co máš zapojené a která zařízení (výrobce a typ) používáš.
Jinak by mělo pomoci zapojit onen WiFi router jako switch.
Louanne
nováček
Příspěvky: 4
Registrován: 29 říj 2013 08:18

Re: NTB přes wifi jede, PC přes kabel nefunguje

Příspěvek od Louanne »

Děkuju za přivítání :-)
Používám wifi router Evolve WR150N, odkaz: http://www.comfor.cz/evolveo-wr150n-bez ... s-produktu
U switche výrobce nevím, jeden stolní počítač, dva ntb Asus Aspire, z toho jeden na kabel a jeden na wifi. Schémátko je tak je to zapojeno teď. Zkoušeli jsme i úplně vyhodit ten switch a zapojit všechno do routeru. Poskytovatel sítě nám řekl, že to má být zapojeno v routeru v LANU (ne ve WANu) a máme to zkoušet.
Přílohy
Schéma.png
Uziv00

Re: NTB přes wifi jede, PC přes kabel nefunguje

Příspěvek od Uziv00 »

To ti řekl správně. Jen zapomněl dodat, že je třeba v nastavení routeru vypnout DHCP. Tedy: připojit se do routeru, v konfiguraci vypnout DHCP, propojit kabelem LAN switche a LAN routeru.
Louanne
nováček
Příspěvky: 4
Registrován: 29 říj 2013 08:18

Re: NTB přes wifi jede, PC přes kabel nefunguje

Příspěvek od Louanne »

A to pak budu muset přidělovat IP adresy napevno? Všude píšou a tvrděj, dejte DHCP automaticky. Jsem naprostej laik, kterej si jen našprtal základní slovíčka.
Uziv00

Re: NTB přes wifi jede, PC přes kabel nefunguje

Příspěvek od Uziv00 »

Pokud je ten switch opravdu switch, pak DHCP běží na modemu, který přijímá WiFi. Pro celou síť je žádoucí, aby v ní běžel pouze jeden DHCP server. Ten se pak stará o přidělování IP všech připojovaných zařízení (tedy i těch přes WiFi).
Louanne
nováček
Příspěvky: 4
Registrován: 29 říj 2013 08:18

Re: NTB přes wifi jede, PC přes kabel nefunguje

Příspěvek od Louanne »

A tak to zní logicky, switch je opravdu switch, takže to zkusíme a uvidíme. Prozatím děkuju za váš čas a za ochotu.
Zamčeno
  • Podobná témata
    Odpovědi
    Zobrazení
    Poslední příspěvek
  • Propojení TV-NTB přes HDMI/USB-C
    od bradto » » v Vše ostatní (hw)
    17 Odpovědi
    102173 Zobrazení
    Poslední příspěvek od Zivan
  • NVMe disk do starší MB přes adaptér
    od DarkKnight » » v Rady s výběrem hw a sestavením PC
    7 Odpovědi
    15275 Zobrazení
    Poslední příspěvek od DarkKnight
  • Napojení Webnode kontaktního formuláře na Raynet CRM přes Make
    od mahy133 » » v Programování a tvorba webu
    1 Odpovědi
    18617 Zobrazení
    Poslední příspěvek od HelFix
  • Hyperx cloud stinger 2 core na pc. Jede jen jedno 1 jack
    od pidlo » » v Vše ostatní (hw)
    9 Odpovědi
    5486 Zobrazení
    Poslední příspěvek od pidlo
  • Nefunguje nová PC
    od adoyss » » v Problémy s hardwarem
    7 Odpovědi
    10744 Zobrazení
    Poslední příspěvek od martanius

Zpět na „Sítě - hardware“