
Na čem pracujete ? Pochlubte se :-)
Re: Na čem pracujete ? Pochlubte se :-)
Nikomu se do chlubení moc nechce, tak jeden můj projekt: dvanáctibitový minipočítač, něco podobného jako PDP-8, se stejnou pamětí 4 kiloslov, s více registry a menším počtem instrukcí, a se stoprocentně ortogonální instrukční sadou. Zatím jede jen jako nekompletní emulátor, ale jestli jednou najdu odvahu zapájet asi dvacet kilogramů integrovaných obvodů, tak možná i v reálu 

"Král Lávra má dlouhé oslí uši, král je ušatec!
(pravil K. H. Borovský o cenzuře internetu)
(pravil K. H. Borovský o cenzuře internetu)
-
- Pohlaví:
Re: Na čem pracujete ? Pochlubte se :-)
S dvaceti kg IO by to byl takový IO Eniac :-)
Re: Na čem pracujete ? Pochlubte se :-)
Tak to čumim Faraone 

Vtípek
Alenka v říši divů : <div> <div><div><div><div>ALENKA</div> </div> </div> </div></div>
Alenka v říši divů : <div> <div><div><div><div>ALENKA</div> </div> </div> </div></div>
Re: Na čem pracujete ? Pochlubte se :-)
V plánu jsou výhradně TTL hradla AND, OR a NOT, se žádným složitějším obvodem se od začátku nepočítá.
Rád bych to udělal přenosné (spíš převozné), ale netuším jestli by se to dalo nacpat do nějakého obrovského kufru, takže počítám spíš s velikostí menší ledničky.
Jenže mám obavu že při výkonu menším než digitální hodniky to bude mít spotřebu jak horská dráha
Rád bych to udělal přenosné (spíš převozné), ale netuším jestli by se to dalo nacpat do nějakého obrovského kufru, takže počítám spíš s velikostí menší ledničky.
Jenže mám obavu že při výkonu menším než digitální hodniky to bude mít spotřebu jak horská dráha

"Král Lávra má dlouhé oslí uši, král je ušatec!
(pravil K. H. Borovský o cenzuře internetu)
(pravil K. H. Borovský o cenzuře internetu)
Re: Na čem pracujete ? Pochlubte se :-)
Tak v tom případě, hodně štěstí 

Vtípek
Alenka v říši divů : <div> <div><div><div><div>ALENKA</div> </div> </div> </div></div>
Alenka v říši divů : <div> <div><div><div><div>ALENKA</div> </div> </div> </div></div>
- karlos
- Master Level 8
- Příspěvky: 6447
- Registrován: květen 05
- Bydliště: Domažlice
- Pohlaví:
- Stav:
Offline
Re: Na čem pracujete ? Pochlubte se :-)
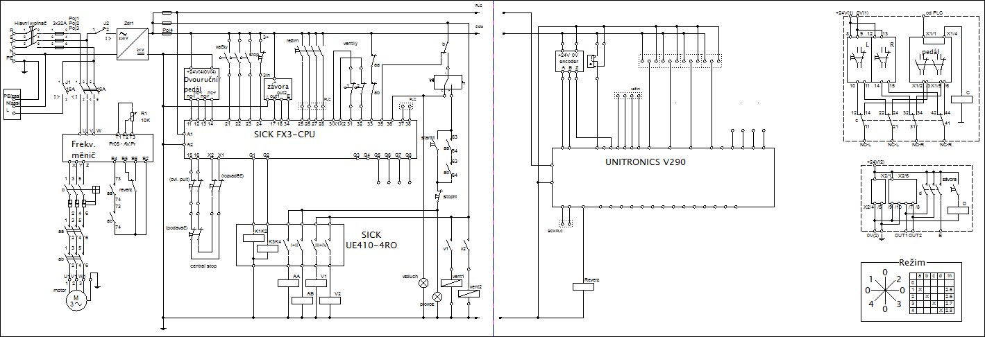
Sice trochu utíkáme ze sekce, ale pochlubím se... 
Momentálně mám připraveno cca 80% výkresové dokumentace, 99.99% programu bezpečnostního PLC a 50% programu pro hlídání lisovací formy, před jejím poškozením, repase 100 tunového lisu, kterou zahájím příští rok


Momentálně mám připraveno cca 80% výkresové dokumentace, 99.99% programu bezpečnostního PLC a 50% programu pro hlídání lisovací formy, před jejím poškozením, repase 100 tunového lisu, kterou zahájím příští rok


- Přílohy
-
- ebu100.pdf
- (152.18 KiB) Staženo 39 x
Co nejde silou, jde ještě větší silou... :-)
- memphisto
- Guru Level 13
- Příspěvky: 21113
- Registrován: září 06
- Bydliště: Zlín - České Budějovice
- Pohlaví:
- Stav:
Offline
Re: Na čem pracujete ? Pochlubte se :-)
Vidím, že Karlos dělá do mého oboru :-) Nejsem programátor a ani elektrotechnik, ale snažím se do volně programovatelných vstupu na vstřikovacích mašinkách zapojit vakuování nástroje a další teplotní čidla v nástroji 
Odesláno z mého GT-I9100 pomocí Tapatalk 2
//Dovolím si nesouhlasit. Ty děláš do mého oboru. Já to dělám déle...

//Karlos

Odesláno z mého GT-I9100 pomocí Tapatalk 2
//Dovolím si nesouhlasit. Ty děláš do mého oboru. Já to dělám déle...



//Karlos
PRAVIDLA PC-HELP.CZ, PRAVIDLA sekce HijackThis, HijackThis návod, Memtest, CCleaner
Logy z programu HijackThis neposílejte prosím přes SZ, ale vkládejte je do patřičné sekce. Děkuji
Logy z programu HijackThis neposílejte prosím přes SZ, ale vkládejte je do patřičné sekce. Děkuji
-
- Pohlaví:
Re: Na čem pracujete ? Pochlubte se :-)
Já nedělám nic. Člověk se tolik nenadře a je to brzo hotový. 

Re: Na čem pracujete ? Pochlubte se :-)
Já momentálně pracuji na zapojení časovače z mikrovlné trouby zapojení na automatický chladič LED diod.Potom hledám transformátor na vánoční osvětlení.Jinak na ničem jiným zatím nedělám.
***** SZ nejsou soukromá poradna! Ptejte se na fóru, víc hlav, víc ví!*****(Blue Spirit)
- domitea
- Tvůrce článků
-
Level 4.5
- Příspěvky: 1971
- Registrován: červen 09
- Bydliště: Královehradecký kraj
- Pohlaví:
- Stav:
Offline
- Kontakt:
Re: Na čem pracujete ? Pochlubte se :-)
Když teda mluvíte o tom "bastlení", tak mám RC auto a Arduino. Nic převratného, ale když chcete mít na autíčku blinkry, světla a další vecičky, tak je musíte nějak ovládat. No a já je ovládám přes Arduino. Zatočím a blinkry se rozsvítí, prostě krása
Další krok budou senzory proti kolizi 


Re: Na čem pracujete ? Pochlubte se :-)

"Cíle by měly být třešínky na dortech, ne na hromadách hoven."
To nejlepší z country muziky:http://country.funsite.cz/
To nejlepší z country muziky:http://country.funsite.cz/
Re: Na čem pracujete ? Pochlubte se :-)

Vtípek
Alenka v říši divů : <div> <div><div><div><div>ALENKA</div> </div> </div> </div></div>
Alenka v říši divů : <div> <div><div><div><div>ALENKA</div> </div> </div> </div></div>
Zpět na “Programování a tvorba webu”
Kdo je online
Uživatelé prohlížející si toto fórum: Žádní registrovaní uživatelé a 13 hostů