
Když jsem zkoumal dál, proč to nejde, zkusil jsem ještě Ping seznam.cz, výsledek:

(zkoušeno i s vyplým FW)
Internet normálně funguje, speedtest v pořádku, do NASu se dostanu normálně přes SMB.
Restart jsem zkoušel už úplně všeho.
Nějaký nápad?
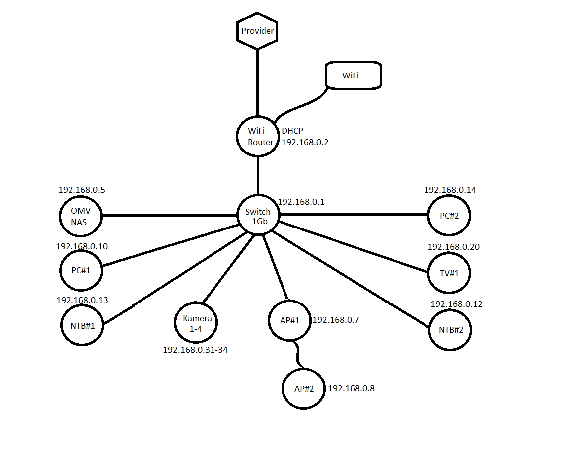
Zde je schéma, pokud bude potřeba (snad je takto dostačující):
Dodatečně přidáno po 44 minutách 11 vteřinách:
EDIT: Ping na NAS, kam se snažím připojit:








